Du kommer i gang med det samme. Der er ikke et enormt tungt forarbejde. Du bygger op lidt efter lidt. Du gennemfører dine interview, og du kvalificerer de spørgsmål, du stiller ved næste interview. Der er flow i det, og det giver en enorm glæde ved at arbejde med det.
Sådan beskrives analysemetoden FRAM af to kvalitetsfolk fra Sjællands Universitetshospital (SUH), specialkonsulent Tina Heintz og risikomanager Tine Renner. De er begyndt at arbejde mere struktureret med metoden og er ret begejstrede.
– FRAM har den fordel, at metoden kan rumme hverdagens kompleksitet, uden at det kræver månedlange analyser, mener Tina Heintz og Tine Renner.
Andre gode ting ved metoden – sammenlignet med fx kerneårsagsanalysen – er, at den ikke fokuserer på fejl, men har en anerkendende tilgang og fokuserer på de arbejdsgange og de tilpasninger, der sker i en travl klinisk hverdag. Interviewene foregår én-til-én i et fortroligt rum, hvilket kan betyde, at man får et mere reelt billede af det daglige arbejde.
Faren ved metoden er, at man hurtigt kan komme ud ad en tangent, og derfor er det vigtigt, at formålet med analysen er helt klart defineret på forhånd.
Også forventningsafstemning i forhold til de deltagende parter er rigtig vigtig. Analysen synliggør, hvordan arbejdsgangene reelt finder sted i praksis, men den kommer ikke med en række løsningsforslag. Løsningerne skal efterfølgende findes af parterne, og det kræver ledelsesinvolvering.
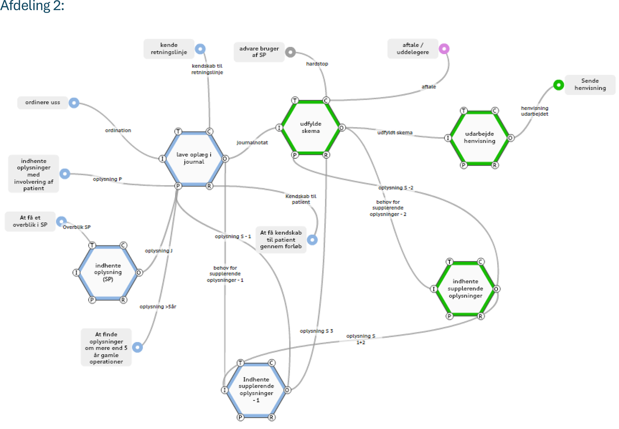
FRAM indebærer, at der opstilles et diagram, hvor de enkelte funktioner er repræsenteret ved sekskanter, hexagoner, og hvor de komplicerede sammenhænge mellem hexagonerne illustreres. Analysemetoden er udviklet af professor Erik Hollnagel, og den har vundet udbredelse internationalt.
Læs om vores kursus i FRAM
FRAM-analysen fremlagt i netværk
De to kvalitetsfolk har for nylig gennemført en FRAM-analyse vedrørende rekvisitioner til nogle undersøgelser, og erfaringerne blev fremlagt i FRAM-netværket FRAMily Danmark, der er et forum for sundhedsprofessionelle med interesse for metoden.
– Vi gik i gang med denne analyse, fordi det var noget, der fyldte. Det var en gammel sag, som havde været angrebet på mange forskellige måder. Man har skrevet mails ud om, at nu skal I simpelthen huske at gøre det rigtigt, og betonet den risiko, det er for patienterne, hvis det ikke er gjort korrekt. Det har man gjort i forskellige variationer med forskellige intensitet. Men der er ikke rigtig sket noget, siger Tina Heintz.
Den ny metode blev taget godt imod
Analysen startede med, at der blev holdt et indledende møde med de medarbejdere på Sjællands Universitetshospital, der behandler sager om utilsigtede hændelser inden for området. Ved mødet blev der opbygget en viden, som blev grundlag for de efterfølgende interview ude i afdelingerne.
– Ved mødet blev folk så tændte af at høre om den nye metode, for jeg tror virkelig, at i forhold til utilsigtede hændelser, er der mange, der synes, at vi gør det samme igen og igen, og der sker det samme – eller der sker ikke noget, siger Tina Heintz.
Modellen blev også præsenteret for ledelsen, og der blev givet grønt lys for at komme i gang. Der blev udvalgt to afdelinger, hvor der blev gennemført interview med tre medarbejdere hvert sted. Det var individuelle interview med medarbejdere, som til dagligt arbejder med området.
– Fordelen ved de individuelle interview er, at man ikke skal samle 5-10 mennesker til et møde, hvor det skal passes ind i travle kalendere. Man kan lave én-til-én aftaler. Det betyder, at man kan lave en hurtig aftale om 2 dage: ”Har du lige en halv time, så kommer jeg over og snakker med dig?”. Det gør metoden meget operationel, synes jeg. Altså, det tager også tid at lave en FRAM. Men operationelt synes jeg, at den er nemmere at arbejde med, siger Tine Renner.
Det fortrolige rum
Det, at man sidder én til én og taler sammen, betyder også, at der kan opstå et mere fortroligt rum, og man kan få et billede af, hvad der er på spil.
– Det er anderledes end fx ved en kerneårsagsanalyse. Der bringer alle jo deres gode som mindre gode relationer med sig ind i rummet, siger Tine Renner.
Gennem interviewene blev det kortlagt, hvorfor det kan være svært at udfylde rekvisitionerne korrekt. Klinikerne oplevede, at skemaet krævede svar på mange detaljer, som de havde meget svært ved at finde informationer om.
Resultatet blev præsenteret for afdelingen, og klinikerne oplevede, at deres arbejdsgange og forskellige dilemmaer var rigtig godt beskrevet.
Vi kommer ikke for at vurdere
På den ene af de to afdelinger var det sekretærernes opgave at udfylde rekvisitionen på baggrund af lægens oplysninger.
– Når vi interviewede sekretærerne, kunne vi fornemme, at de var nervøse for, om det ville medføre, at opgaven blev taget fra dem, siger Tine Renner og uddyber:
– Men det er meget vigtigt at sige, at vi ikke kommer ud for at vurdere, om den måde, de arbejder på, er den rigtige. Vi kommer ud for at anskueliggøre, hvordan arbejdet foregår i praksis. Og det skal gøres klart, for så kan vi holde os til at neutralt sprog, som ikke er værdiladet og ikke tager stilling til, hvad der er godt eller skidt, men forsøger at afdække, hvad der faktisk sker. Derefter er det op til ledelsen, der kender afdelingen og arbejdsgangene, at tage action.
De to FRAM-modeller viser forskellen på arbejdsgangen i de to afdelinger.
Ud over stepperne
Analysen var en af de første FRAM-analyser, som Tina Heintz, Tine Renner og deres kollega Lene Stender gennemførte i SUH-regi.
– Vi tog det meget stille og roligt og planlagde en ting ad gangen. Og vi skulle også lige have lidt sparring undervejs. Bagsiden var, at det tog lang tid. For egentlig skal man bare komme ud over stepperne. Det kan metoden faktisk godt tåle, siger Tina Heintz og fortsætter:
– Vi har fundet ud af, at vi kan godt lægge alle interview inden for samme uge – måske 14 dage, hvis der er lidt problemer med at fange folk. I uge 2 kan man så få lavet sin model. Så skal man lige have finpudset og måske have lidt sparring. Men egentlig behøver der ikke gå mere end 2-3 uger, før man har sin færdige analyse.
Vigtigt med et veldefineret formål
Det er vigtigt, at man i starten bruger tid på at formulere et formål med analysen.
– Vi oplevede, at vi sommetider begyndte at køre ud ad en tangent. Der kom flere og flere funktioner ind i diagrammet. Vi blev nysgerrige og ville undersøge flere sammenhænge og detaljer. Men det er vigtigt hele tiden at holde sig for øje, hvad er det vi skal undersøge, og hvorfor? På den måde kan man begrænse analysen og lukke ned for de funktioner, der ikke er relevante i sammenhængen, siger Tine Renner.
Strategien hos Sjællands Universitetshospital er, at FRAM-modellen skal anvendes.
– Vi er blevet endnu mere tændte på modellen, og vi er faktisk i gang med to nye FRAM-analyser lige nu, fordi vi netop vil prøve at fastholde læringen. Når man går i gang med metoden, skal man også nogle stykker igennem, så man får den ind under huden, siger Tina Heintz.
– Metoden er velegnet til at afdække, hvor er der et gab imellem det, vi tror, vi gør, og det, der faktisk sker i virkeligheden. Den afslører de tilpasninger, der er nødvendige i en presset hverdag med sygdom, travlhed osv., siger Tine Renner.
– FRAM er specielt velegnet til at kigge på de opgaver, hvor der er flere involverede. Analysen giver overblik over de forskellige roller og forskellige personers tilgang til opgaven. Den afdækker måske også nogle af de her lidt usynlige kompetencer, som gør, at tingene lykkes. Og hvis den person eller den kompetence pludselig ikke er til stede, så bliver systemet sårbart, siger Tina Heintz.
Et supplement til andre metoder
FRAM har sine fordele, men andre analysemetoder har også deres styrker, mener Tina Heintz og Tine Renner.
– For nylig havde vi en dyberegående analyse, hvor folk fra primær sektor og folk fra en hospitalsafdeling var samlet. Det var et møde, der foregik i en meget positiv og imødekommende atmosfære. Og det, at folk var samlet og kunne udveksle synspunkter og erfaringer, var netop vigtigt for resultatet, siger Tine Renner.
Så FRAM er én metode i kassen, og den spiller ikke alle de andre metoder ud. Men når man har lært FRAM, kan man også bruge den tankegang, der ligger bag, i andre sammenhænge og i forbindelse med andre typer af analyser.
– Hele det grundlag, som modellen står på. At man spørger ind på en helt anden måde, anerkendende: Hvad er det reelt I gør? Hvad gør I for at få det til at passe? Hvordan bruger i jeres faglighed?, siger Tina Heintz og fortsætter:
– Samtidig sætter metoden også fokus på at identificere sikre arbejdsgange og på, at vi lærer af det, som er godt.
Netværk og sparring
Hvis man vælger at få uddannelsen i FRAM, er det en god ide at komme i gang ret hurtigt og få prøvet nogle ting af, mener de to kvalitetsfolk.
– Man bliver nødt til at øve sig og komme i gang og tage imod den vejledning, der skal til, for at man bliver god til metoden, siger Tina Heintz.
De mener begge, at sparring er rigtig vigtigt. Erfaringen er, at man kan få bygget en model, som vokser sig kæmpestor, og hvor man føler at, man er kørt fast. Her kan en halv times sparring være guld værd.
Tina Heintz og Tine Renner er meget glade for FRAMily Danmark, der er et netværk, som mødes og udveksler erfaringer et par gange hver år.
– Netværket er uvurderligt, og vi kan anbefale folk at deltage. Det gælder både dem, der arbejder med metoden, og dem, der bare har lyst til at snuse til den. For jeg tænker, at man får lidt blod på tanden, hvis man hører om de andres erfaringer, siger Tine Renner.


